Editing Decide Modules

Decide modules can be added to the flowchart view via dragging and dropping (see Editing Create Modules for a demonstration) and edited by double clicking on the module. There are 4 types of Decide modules.

2-way by Chance

This type of decide module will route entities one of two ways according to a given percentage. The percentage is specifed by the user and relates to the proprotion of entities that are routed to the True exit point.

2-way by Condition

This type of decide module will route entities one of two ways depending on the condition. There are multiple types of conditions.

Variable

Arena evaluates a variable-based expression and routes to the True exit point if the expression is true or the False exit point otherwise.

Attribute

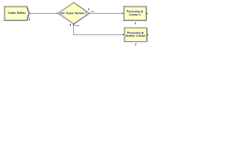
Arena evaluates an attribute-based expression and routes to the True exit point if the expression is true or the False exit point otherwise.

Consider the example of simulating queuing at a supermarket. If the entity attribute QueueNumber is equal to 2 then that entity will be routed to the True exit point which leads to processing at Counter 2.

decide_module_model.JPG

Decide_module_by_Attribute.png

Entity Type

Arena will route all of entites of the specifed entity type to the True exit point and all other entity types to the False exit point.

Consider the example of simluation an egg sorting factory. If an egg has the Entity Type 'size 6 egg' then that entity will be routed to the True exit point which leads to the collection of size 6 eggs.

Expression

Arena evaluates the expression and routes to the True exit point if the expression is true or the False exit point otherwise.

N-way by Chance

Coming soon!

N-way by Condition

Coming soon!

-- MichaelOSullivan - 25 Aug 2009

Topic attachments
I Attachment History Action Size Date Who Comment
PNGpng Decide_Module_by_Attribute_example.png r1 manage 37.0 K 2010-01-20 - 22:01 KatTrevor  
PNGpng Decide_module_by_Attribute.png r1 manage 8.1 K 2010-01-20 - 22:01 KatTrevor  
JPEGjpg decide_module_model.JPG r1 manage 9.9 K 2010-01-21 - 02:38 KatTrevor  
PNGpng decide_modules_flow_diagram.PNG r2 r1 manage 4.6 K 2010-01-21 - 02:27 KatTrevor  
Edit | Attach | Watch | Print version | History: r18 | r11 < r10 < r9 < r8 | Backlinks | Raw View | Raw edit | More topic actions...
Topic revision: r9 - 2010-01-26 - KatTrevor
 
  • Edit
  • Attach
This site is powered by the TWiki collaboration platform Powered by PerlCopyright © 2008-2026 by the contributing authors. All material on this collaboration platform is the property of the contributing authors.
Ideas, requests, problems regarding TWiki? Send feedback